Toto je starší verze dokumentu!
Obsah
Grafický popis algoritmu
Vývojový diagram
slouží ke grafickému znázornění algoritmu pomocí symbolů a čar (šipek)
Pravidla:
algoritmus postupuje shora dolů, zleva doprava, pokud není jiný směr uveden šipkami, ty určují směr v jiném případě
- obdélník s popisem - krok algoritmu
- kosočtverec - větvení postupu algoritmu podle splnění podmínky(cyklus) ??
- obdélník se zaoblenými rohy - počátek nebo ukončení algoritmu
- obdélník s čarami po stranách - programy
- rovnoběžník(lichoběžník) - vstup, výstup
- šestiúhelník - cyklus
Druhy algoritmů
- document flowcharts - ukazují řízení toků dokumentů
- data flowcharts - řizení toků dat
- system flowcharts - řízení toků fyzické vrstvy, nebo vrstvy zdrojů
- program flowcharts - řízení toků v programu
UML
název z angličtiny - unified modeling language
Grafický jazyk pro vizualizaci a návrhy programových způsobů. Podporuje objektově orientovaný přístup k analýze, ale již nespecifikuje metodiku funkce programu.
Účely UML
- Kreslení konceptu - do diagramů se nakreslí podstatné věci před programováním
- Kreslení detailních návrhů - aby programátor přesně pochopil, co mu analytik zadává
- Jako programovací jazyk - z diagramů přímo spustitelný kód, v této souvislosti se často používá pojem MDA (model driven architecture)
Základní dělení diagramů UML
- Diagramy struktury (tříd, objektů, apod.) - zobrazují vnitřní strukturu programu
- Diagramy chování (use-case diagramy,…) - zobrazují pouze vnější chování, to, co uvidí běžný uživatel
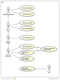
Use-Case diagramy
doslova „případ užití“ - zobrazují pouze funkcionalitu systému, chování programu tak, jak jej vidí uživatel, nikoliv přesnou realizaci. Diagram ukazuje, co má systém umět, ale nikoliv jak to bude zrealizováno. Základní dva prvky diagramu jsou značky aktérů (actors - uživatelů) a případů užití (use case - jednotlivých možností, které se aktérům nabízejí).
Diagramy tříd
můžeme využít k zobrazení tříd, jejich metod, atributů a vztahů mezi nimi.



